(以下内容转自学校教务处)
各位同学:
2023-2024学年秋季学期课程选课工作即将开始,具体事项如下。
一、教务系统网址:http://zhjw.scu.edu.cn四川大学教务管理系统(学生端)或登录四川大学网上办事大厅https://my.scu.edu.cn-教务处-本科教务系统查看。教务系统功能及说明见附件:本科生教务系统指南。
二、本学期选课安排
(一)提前检查账号是否可登录,并维护好常用邮箱,以便密码找回。
(二)选课资格:有校内学籍的本科生。
(三)选课阶段(请认真阅读):
选课阶段 |
说明 |
注意事项 |
预选 |
1. 本阶段按学生培养方案对学生的个人课表进行课程预置,生成预置课表。学生可根据个人学习情况调整课表(增减课程)。 2. 课程选中不分选课时间先后,不限选课人数,人数超出课容量的课程,预选结束后统一抽签,确定选中学生。 |
1. 请勿随意删除预置课程,以免漏选必修课程,影响未来毕业资格审核;且删除后再选入将损失抽签优先级。 2. 本阶段学生课表只显示学生预选课程情况,不可作为正式课表使用。 |
正选 |
1.正选阶段学生需上网查看是否中选预选时所选课程。 2.正选结束后的课表为正式课表。 3.本阶段同时进行教材选定。 |
1. 此阶段课程有容量限制,人数已满不能再选。 2. 下学期开学上课前再次登录系统查询最新个人课表,确认最新的上课时间地点。 |
补退选 |
1. 本阶段可进行课程修改。 2. 建议学生在开学第1、2周试听基础上进行选修课退课和必修课补选,不要轻易改选必修课以免造成课程丢失。 3. 对于前两周没有试听的课程不要进行选课,否则可能造成错选而没有修改机会。 |
1. 本阶段结束后,课表将最终确定,且无法修改。 2. 课表中所有课程成绩均会记载在成绩单中,如放弃课程学习、考试,成绩单将记入不及格成绩,请谨慎选课。 |

三、选课时间安排
选课阶段 |
预 选 |
全校 |
15周 星期二、三、四(5月30日—6月1日) |
正 选 |
全校 |
17周 星期二、三、四(6月13日—15日) |
补退选 |
全校 |
新学期第3周 星期二、三、四(9月19—21日) |
选课时间 |
9:30—22:00 |
|
|
|
|
|
|
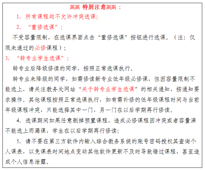
四、选课注意事项
(一)请同学们在选课时一定要注意看清课程开设信息(校区、时间、教室、选课备注等);
(二)同学们在选课前须接受班主任的指导,严格按照规定时间进行选课,本人参加选课,勿请人代选;
(三)选课时,不要一机同时多人选课,选课完成后,务必按[注销]按钮退出个人界面后方可离开,以免他人误操作;
(四)选课系统关闭前,务必再次登录查看本人的选课情况,有疑问的课程请及时修正。
(五)注意定期更换密码。如密码丢失,配置了密码找回邮箱的同学可通过系统首页密码找回功能重置密码;也可本人带上有效身份证件到学校或学院教务办公点重置。
五、选课说明
(一)为22级同学开设《中华文化》必修课,由于“文学”“历史”“哲学”“艺术”四个篇章未预置在学生课表中,请未参加必修学习的同学自行在本次选课期间选上其中任意一门。
(二)《体育》、《形势与政策》、实验、实习实践环节课程原则上不能更改、退课,按预置课表上课。
(三)凡有选课限制说明的课程,请仔细查看是否符合选课限制条件,按要求选课,否则可能错选。
(四)选课以课程号为唯一标准,不能以上课的教师或者课程名称为标准进行选课。
(五)按照教学计划,2018级及之后年级的学生需在五大通识模块中选修6学分。如果在通识模块中选不到自己感兴趣的课程,也可选择文化素质公选课、东西部联盟课程修读,学分可计入通识模块。选课界面按课程类别筛选即可找到相应课程。
跨学科专业课,指学生须修读非本专业的其他专业的选修或必修课程(至少2门,总学分不少于4学分),不含通识模块课和文化素质公选课。即选课界面课程类别为空,且不在本人培养方案的课程。
六、请同学认真阅读以上条款,如有不明之处请向班主任、学院教务人员、教务处工作人员等教师咨询,以免造成选课出错。
bat365在线体育登录
2023年5月24日