bat365在线体育登录
ENGLISH
个人账户系统
人才招聘
书记信箱
院长信箱
首页
bat365在线体育登录
学院简介
历史沿革
现任领导
机构设置
联系我们
师资队伍
院士
博士生导师
教授(级)
副教授(级)及硕导
讲师及博士后
高级工程师或实验师
通知公告
人才培养
本科教育
研究生教育
学科建设
博士后流动站
博士点
硕士点
重点实验室
科学研究
科研动态
学术交流
学术看板
科研成果
科研团队
交流合作
交流动态
党群工作
学院党建
理论学习
党风廉政
工会之家
离退休、关工委工作
统战工作
学生工作
学工动态
招生就业
奖助学金
第二课堂
学生风采
统战工作
首页
>
学生工作
>
招生就业
>
正文
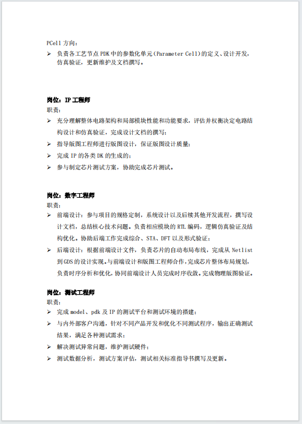
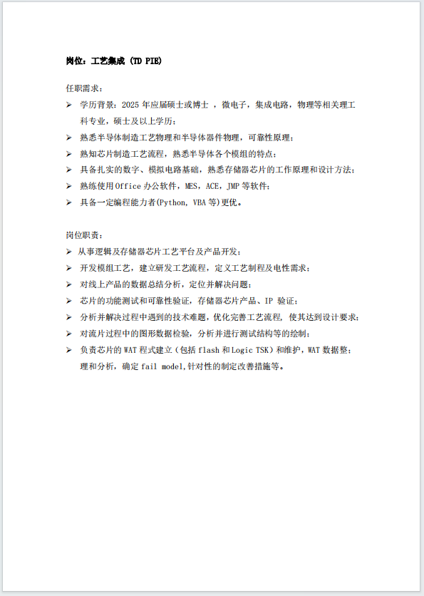
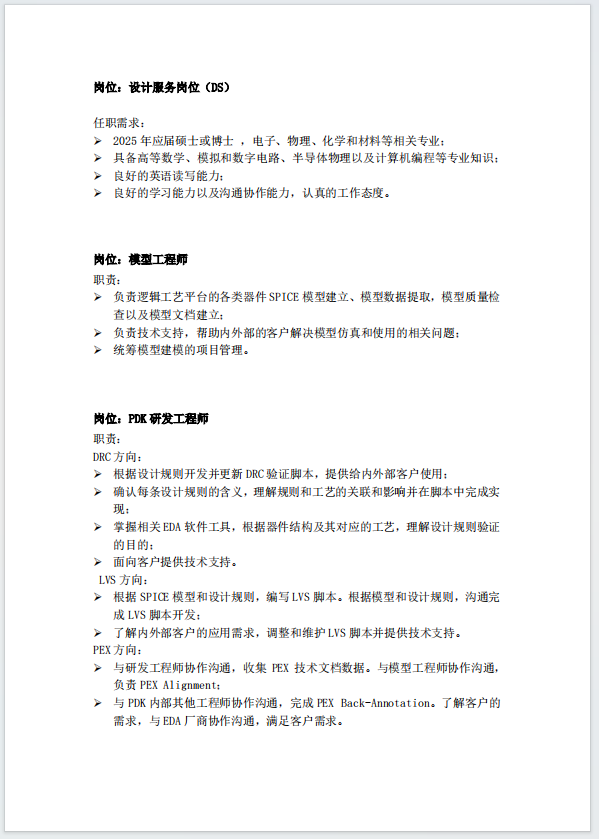
上海积塔半导体有限公司2025届招聘
供稿: 责任编辑: 时间:2024-09-20 阅读:次
友情链接
川大邮箱
|
财务系统
|
实验设备管理平台
|
人事处
|
校教务处
|
校宣传部
|
招生就业处
|
科学技术发展研究院
|
校园机动车出入预约系统
|
会议室预约
|