南京恒电电子2026届校园招聘简章
一、企业业务介绍
南京恒电电子有限公司成立于1998年10月,是广东盛路通信科技股份有限公司(股票代码:002446)全资子公司,专业从事微波混合集成电路及其相关组件的设计、开发与服务,专注该领域研究近30年,主要产品为雷达微波组件,包括各种多功能、单功能微波组件、小型分机等,90%以上为客户定制化产品,产品广泛应用于机载、舰载、弹载、地面、岛礁等等多类装备中,连年被客户评为“优秀供应商”和“金牌供应商”,牢牢占据核心供方位置。
公司主要技术优势为微波宽带收发模块/组件,在结构小型化、模块化、通用化、国产化、高可靠性方面达到国内同行领先水平,在细分领域市场位居全国前列,民营企业南京第一的位置。
公司是国家专精特新“小巨人”企业、国家高新技术企业、江苏省服务型制造示范企业、江苏省最具成长性高科技企业、南京市集成电路龙头企业。建有国家博士后科研工作站、江苏省雷达微波信号模拟工程技术研究中心、江苏省微波集成电路应用工程中心、江苏省企业技术中心。公司曾获国家工信部第三届中国军民两用技术创新应用大赛“优胜奖”、国家工信部“绽放杯”5G应用大赛二等奖。
公司在建的盛恒达科创产业园,将于2025年年底完工,届时将打造成集基础科研、公共服务、孵化平台为一体的集成电路科创产业园。未来公司将继续围绕主营产品雷达微波组件,将组装方式与新技术、新材料、新工艺相结合,进一步向小型化、高集成、3D组装方向研究和发展。
公司一贯秉持“诚以修身、信以立业”的企业精神,始终贯彻“科学管理、不断进取、质量第一、顾客至上”的质量方针,致力于成为行业技术发展的开拓者和引领者。
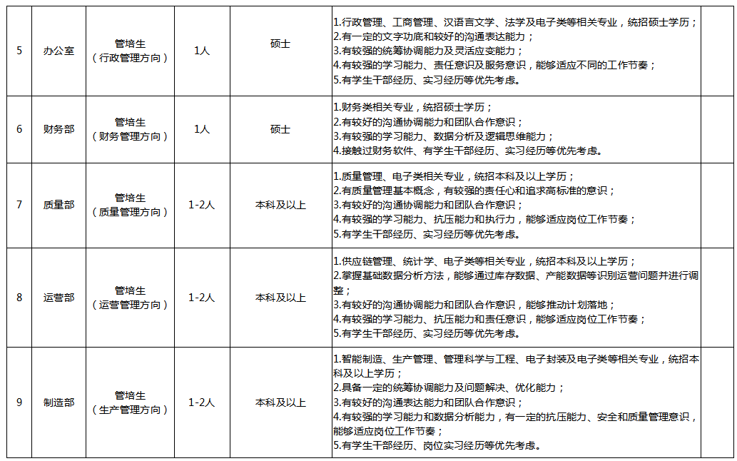
二、招聘岗位


三、公司福利
1、良好的工作氛围,为每位新员工指定师傅;
2、良好的企业文化,定期组织员工拓展、聚餐活动;
3、为单身员工提供住宿;
4、为所有员工享受法定带薪休假;
5、提供优厚的福利:员工餐补贴、交通补贴、工龄津贴、全勤奖、保密津贴、节日礼品、慰问礼金、结婚礼金、健康体检等;
6、提供完备的社会保障:养老、医疗、生育、工伤、失业、大病医疗保险和住房公积金。
我们期待您的加入!
简历投递邮箱:hr@hd-mw.com
公司地址:南京市玄武区玄武大道徐庄软件园699-22号2幢
(乘车路线:地铁2号线至仙鹤门站下,转乘公交50路至研发一区站或地铁4号线至苏宁总部徐庄站)
南京市栖霞区马群科技园金马路9号
(乘车路线:地铁2号线至金马路站下,转乘公交138、323路至金马路站)
联系电话:025-84591048
联 系 人:石女士